SCV0050-12V-3A Импульсный стабилизатор напряжения 12 V, 3 А
- Описание
- Характеристики
- Отзывы
- Задать вопрос
- ОЕМ-поставки
-
Импульсный стабилизатор напряжения предназначен для установки в различные электронные устройства (автомобильная электроника, приборы, блоки питания) с фиксированным выходным напряжением. Стабилизатор работает в импульсном режиме, имеет высокий КПД.
Технические характеристики
Параметр Значение Входное напряжение 15..25 В Выходное напряжение 12 В ±5% Выходной ток без радиатора (при Uвх=25 В), не более 2,0 А Выходной ток c радиатором, не более 3,0 А Ограничение выходного тока 3..4 А Частота преобразования 900 КГц Температура модуля без радиатора при tокр=25°С, Uвх=25 В, Iвых=0,5 А 45°С Температура модуля без радиатора при tокр=25°С, Uвх=25 В, Iвых=1,0 А 52°С Температура модуля без радиатора при tокр=25°С, Uвх=25 В, Iвых=2,0 А 78°С Температура модуля с радиатором 125 кв.см при tокр=25°С, Uвх=25 В, Iвых=3,0 А 50°С КПД при Uвх = 25 В, Iвых = 3,0 А 93% Диапазон рабочих температур -20..85° С Защита от переполюсовки нет Размеры модуля 27.5х24х5.3 мм Вес модуля 3,5 г
Описание
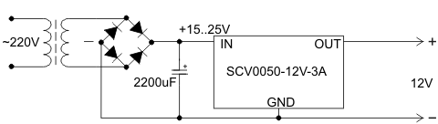
Модуль выполнен на плате с алюминиевой подложкой. При выходном токе до 2,0 А не нуждается в дополнительном теплоотводе. При выходном токе более 2,0 А модуль необходимо установить на радиатор площадью не менее 100 кв.см. (рекомендуется "Радиатор для SCV0050"). В качестве радиатора можно использовать металлическое шасси прибора, в который он устанавливается. Устройство имеет тепловую защиту и ограничение по выходному току от 3 до 4 А. Выходное напряжение не может превышать напряжение на входе. При питании модуля от понижающего трансформатора и диодного моста, на выход диодного моста необходимо установить фильтрующий конденсатор емкостью не менее 2200 мкФ.
Внимание! Устанавливать модуль на радиатор необходимо металлическими винтами, для обеспечения гальванической связи между контактом модуля и алюминиевой подложкой. При использовании теплопроводной пасты ее количество должно быть минимально. Винт, установленный в отверстие модуля, обеспечивает необходимую для корректной работы стабилизатора гальваническую связь минусового контакта с подложкой, поэтому винт не следует удалять при использовании без радиатора.
В OEM-поставках модули поставляются без установленного винта, винты находятся отдельно в количестве соответствующем поставке.Схема включения стабилизатора напряжения SCV0050-12V-3A

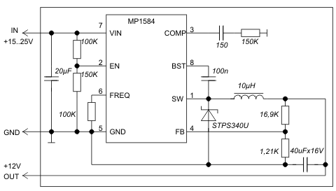
Схема стабилизатора напряжения SCV0050-12V-3A

Габаритные размеры стабилизатора напряжения SCV0050

-
Тип Понижающий Напряжение 12 В Ток 3 А -
-
Для производственных предприятий возможна поставка партий в технологической упаковке, т.н. OEM поставка. Удобный и выгодный вариант для производителей. В OEM партии модули поставляются упаковками.
Чтобы оставить отзыв, нужно авторизоваться. Пожалуйста, войдите с Вашей учетной записью
Войти








